发表时间:2025-12-29 23:33:25 浏览:0
北京时间2025年12月29日消息。今天晚上,中国篮协公布了WCBA女篮联赛的工资帽规定。在中国女篮国家队冲击2028洛杉矶奥运周期,国内一些俱乐部渴望运转顺畅的情况下,这个工资帽的出炉非常有必要。

过去五个赛季,内蒙古女篮斩获了2次冠军,2次亚军。但是这样一支劲旅却未能参加本赛季的联赛。另外,四川女篮在经过几个赛季的高投入后,本赛季也开始进行调整。——这样的情况下,中国篮协适时公布了工资帽规定,此举可以让女篮各家俱乐部在投入上有一定的限制,确保细水长流,确保稳健的财政,确保公平和透明!

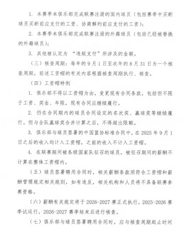
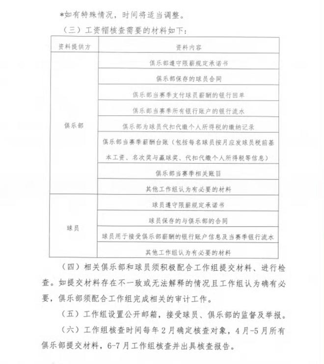
这次的工资帽制度,在本赛季是试行阶段,下赛季,也就是2026-2027赛季将正式运行。我们来看一下此次规定的几项具体细则:

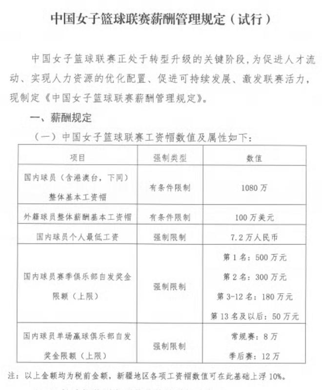
1,国内球员,包含港澳台球员,加在一起的整体工资不得超过1080万人民币。
2,外国球员整体的工资,不得超过100万美元。
3,国内球员最低收入是7.2万人民币。

这三项规定的前两项可以看到,一家WCBA女篮俱乐部今后的一个赛季,本土+外援的工资投入总和,将会小于1800万人民币。而第三项则是对于普通球员的一种保障。

4,规定还有如下细则,一家WCBA女篮俱乐部的自发奖金限额上限,以及单场赢球奖金。——这样的设置是避免俱乐部之间进行过度的投入,导致后续运转无序。

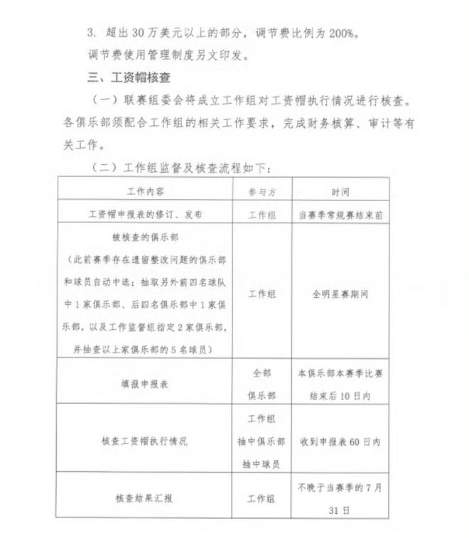
5,规定还出炉了调节费的细则:

WCBA女篮联赛,既是球迷非常关注的联赛,同时也是国家队球员的重要来源。球迷去到现场,或者在电视前给心爱的女篮俱乐部加油,已经养成了很多的优秀的俱乐部联赛文化。这次出台工资帽规定,并且逐步实施,可以让WCBA联赛更加有序的发展,同时能够更好的给国家队输送好的球员。

过去几个赛季,伴随着中国女篮在东京周期、巴黎周期的辉煌战绩,WCBA联赛的热度也是非常之高。一些俱乐部的投入也有些过大。——如今,在2025年的年终岁末出台这些规则,相信可以全力促进女篮联赛的进一步健康发展。未来几个赛季十分关键:2028洛杉矶奥运周期已经进入到冲刺阶段,更多优秀球员从联赛中得到培养,更精彩的联赛对抗呈现出来,是球迷期盼的!
粤晋大战二番战多达67次犯规!看似杜锋复仇了,但还是赢得太少了
重返国家队轰21+15蹂躏范子铭,球迷:看罚球就知道基本功扎实
广东3消息!徐杰最新伤情出炉,朱芳雨买断王少杰,徐昕打脸杜锋
辽篮第一混子外援出现!场均仅5分还不被裁,杨鸣被障眼法欺骗了
胜辽宁更衣室!邱彪与全队击掌庆祝,讲话重提心态与拼,氛围极佳
给点阳光就灿烂!徐昕轰下24分14板,统治加时赛,杜锋又被打脸了
郭昊文是真带不动同曦!连突带投轰30分,全场扛着前进,队友太菜